Canton Domain on Fabric

Introduction to Hyperledger Fabric

Hyperledger Fabric is an open source enterprise-grade permissioned distributed ledger technology (DLT) platform.

Components of the Fabric Blockchain Network

The following key concepts of Fabric are relevant for the Canton domain integration with Fabric. For further details, refer to the Fabric documentation.

../../../_images/blockchain-network.png

An example Fabric blockchain network with four organizations. The ordering service has ordering nodes for ordering and distributing blocks on each of the channels defined under the ordering service. Channel A includes all four organizations, while channel B includes only Org 3 and Org 4. Authenticated client applications can send calls to their associated peers on the network.

  • Peers: A network entity that maintains a Fabric ledger and runs chaincode containers in order to perform read/write operations to the Fabric ledger. Peers are owned and maintained by organizations.
  • Channels: A channel is a private blockchain overlay which allows for data isolation and confidentiality. A channel-specific Fabric ledger is shared across the peers in the channel, and transacting parties must be authenticated to a channel in order to interact with it. Members who are not a part of the channel are unable see the transactions or even know that the channel exists.
  • Ordering Service: Also known as orderer. A defined collective of nodes that orders transactions into a block and then distributes blocks to connected peers for validation and commit. The ordering service exists independent of the peer processes and orders transactions on a first-come-first-serve basis for all channels on the network.
  • Chaincode: A smart contract is code – invoked by a client application external to the blockchain network – that manages access and modifications to the current Fabric ledger state via transactions. In Hyperledger Fabric, smart contracts are packaged as chaincode. Chaincode is installed on peers and then defined and used on one or more channels. An endorsement policy specifies for each instantiation of a chaincode which peers have to validate and endorse a transaction, such that the transaction is considered valid and part of the Fabric ledger.
  • Applications: Client applications in a Fabric-based network interact with the Fabric ledger using one of the available Fabric SDKs. Applications are able to propose changes to the ledger as well as to query the state of the ledger by using an identity issued by the organization’s certificate authority (CA).

Architecture

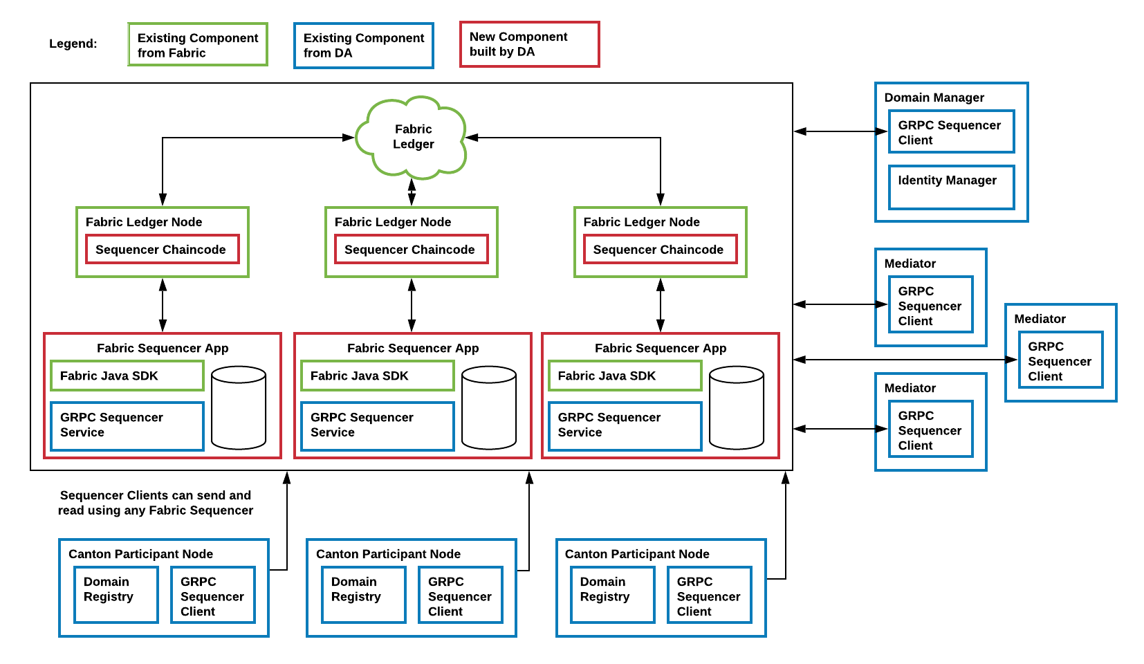
In the v1 architecture of the Fabric driver, only the sequencer is integrated on top of Fabric. The other domain components are reused from the relational database driver. The Fabric-based sequencer supports running in a multi-writer, multi-reader topology for high availability, scalability, and trust. The following diagrams shows the architecture of a Fabric-based domain integration.

../../../_images/fabric-arch.png

Fabric-based Sequencer

The Fabric Sequencer Application serves as an external standalone sequencer application that participants and other domain entities in a Canton network connect to in order to exchange ordered messages. It is an application that runs over Fabric by a consortium of organizations.

Typically each app operates via one Fabric client that belongs to a specific organization. These Fabric peers have visibility of the sequencer messages’ metadata (sender and recipients of the messages), however the messages’ payloads are fully encrypted.

A Canton domain requires beside the Sequencers one Domain Manager and one or more independently operated Mediators. All these nodes exclusively communicate with Participants via the Sequencer.

Participants trust the app they connect to and they can specify which one to connect to among the available ones. Participants could verify that Sequencer Applications are reporting consistent information by connecting to many or periodically checking other apps as they all need to report the same data.

The application supports a multi-writer, multi-reader architecture, such that multiple Fabric applications can operate on top of the same Fabric ledger. Sequencer clients within the Participants, Domain Manager or Mediators will communicate with the Sequencer Fabric Application and they can read or write from any of the available sequencer apps as they will have shared view of the Sequencer history for the domain.

Additionally, the same Fabric setup with a different channel can be used to operate different domains on the same Fabric infrastructure, since each channel contains a separate isolated Fabric ledger.

Sequencer Chaincode

The chaincode is implemented in Go. It supports:

  • Registering new members with the sequencer
  • Sending messages over the sequencer
    • the messages are ordered by the Fabric ordering service and we subsequently use that order to define counters and timestamps
    • if instead the order were defined in chaincode by keeping track of the last message counter, congestion would be created because the application would either have to process one message at a time or create a mechanism of batching messages to be processed in one transaction

The Sequencer Application reads all transactions created from chaincode operations and keeps its own store for a view of the sequencer history enabling them to serve read subscriptions promptly without having to constantly query chaincode and to restart without having to re-read all the history.

Analysis and Limitations

Below is an analysis with regard to driver requirements (functional and non-functional).

Functional Requirements

The Fabric driver must satisfy the following functional requirements:

Synchronization
Fabric’s ordering service establishes a total-order of transactions within a channel. A Canton domain is based on a single channel.
Transparency
The Fabric blockchain ensures that all sequencer nodes obtain the same set of messages in the same order as established by the ordering service. The sequencer nodes inform their connected clients about their designated messages where the client is a recipient on.
Finality
Fabric’s ordering service provides finality, i.e., there will be no ledger forks and validated transactions will never be reverted.
Seek support for notifications
The Fabric blockchain retains all sent messages and notifications. For efficiency purposes, the sequencer node caches the messages to satisfy read operations for a given offset without fetching the corresponding block.

Performance

The current performance we observe with the Fabric integration is around 15 tps of throughput and average latency of 800ms. Those numbers are based on local performance tests using the Daml Ledger API test tool with a simple 2 organizations with 1 peer each and 1 orderer node topology and a 2 of 2 endorsement policy.

Some factors that positively contribute to the current performance are:

  • Using Java for the SDK and Go for chaincode are good choices as opposed to something like Javascript for being compiled languages
  • We added more memory (2GB) to each peer and orderer node in our setup, which showed considerable performance improvement
  • The simplicity of the setup (only 2 peers, one orderer and all local)
  • Transactions are usually very small
  • Chaincode implementation is very simple
  • Some experiments were conducted with block cutting parameters such as max message count (max number of transactions that can exist in a block before a new block is cut) and batch timeout (max amount of time to wait before creating a block) in order to find a good balance of throughput and latency for our applications. A good tradeoff was found at 50 for max message count and 200ms for batch timeout, with an improvement for throughput at a slight increase in latency.

This paper by IBM Research, India and this article by IBM the many factors that can influence performance.

Reliability

Seamless fail-over for domain entities

The sequencer can be deployed in a multi-writer and multi-reader topology (i.e. multiple sequencer nodes for the same domain) to achieve high availability. Since all Fabric sequencer nodes run on top of the same Fabric ledger, they will all see the same data and does not matter which sequencer is being used to write to and read from.

Additionally the Fabric sequencer node is backed by a database that caches the data read from the Fabric ledger such that in case of a crash it won’t have to read the whole blockchain again. Instead it just needs to start reading the blocks from where it has last processed. The app also supports crash recovery.

The mediator is also highly available but the domain manager currently is not.

Resilience to faulty domain behavior
Although Fabric supports for pluggable consensus protocols such as crash fault-tolerant (CFT) or byzantine fault tolerant (BFT) protocols that enable the platform to be customized to fit particular use cases and trust models, at the moment Fabric only offers a CFT ordering service implementation based on the Raft protocol.
Backups
The backup procedures of the Fabric ledger must be used. The state of the sequencer node is just a cache and can be rehydrated from the state of the ledger.
Site-wide disaster recovery
In a multi-writer, multi-reader topology, the sequencer nodes can be hosted by different organizations and across multiple datacenters to recover from the failure of an entire datacenter.
Resilience to erroneous behavior
The Fabric sequencer node offers limited resilience against an erroneous participant, for instance it checks that a participant does not send messages to invalid recipients.

Scalability

Horizontal scalability
Adding more sequencers to a domain is simply a matter of creating a new organization and a new sequencer application on that organization. It will horizontally scale as well as a Fabric ledger will, which means performance could possibly suffer from a more complex Fabric topology by adding peers and orderer nodes deployed, in particular if their latency to each other is high. But there are ways to make up for that such as using a simpler endorsement policy that does not include all organizations in the setup. That’s a trade-off between performance and trust that needs to be defined by the consortium.
Large transaction support
Some Fabric platforms have a limit on the size of the block (commonly 99MB). This is therefore a hard limit that this sequencer has on the size of the transactions.

Security

Domain entity compromise recovery
Without BFT support, a compromised orderer node cannot be recovered from automatically. Operational procedures, such as revoking the node’s certificate, can limit further impact. Additionally, compromised peer nodes could endorse invalid transactions, but it would take a number of compromised peers enough to satisfy the endorsement policy to create incorrectly endorsed transactions on the ledger. All sequencer nodes must provide the same stream of messages, thus a compromised and malicious sequencer node can be detected if their stream differs.
Standards compliant cryptography
The sequencer node and the other Canton domain entities use standard modern cryptography (EC-DSA with NIST curves and Ed25519 for signatures, AES128 GCM for symmetric encryption, SHA256 for hashes) provided by Tink/BouncyCastle. Fabric nodes can be deployed using cryptography provided by an HSM.
Authentication and authorization
Authentication is implemented such that any sequencer client needs to be registered by the topology manager before they can connect. There are also authorization checks such as making sure that the declared sender is the currently authenticated client. And based on the type of member that is authenticated there are certain operations which may or may not be allowed.
Secure channel (TLS)
The sequencer node provides an API secured with TLS. The Fabric network should be deployed according to its operations guide with TLS.
Distributed Trust
A Fabric network can be operated by multiple organizations forming a consortium and distributing the trust among the organizations. The Mediator(s) and Domain Manager can only be operated by a single entity, so there is no distribution of trust for these nodes.
Transaction Metadata Privacy
The sequencer node and the Fabric nodes (peers, orderer) learn the metadata of the transaction, in particular the stakeholders involved in the transaction.

Manageability

Garbage collection
As Fabric is based on an immutable block-chain, processed sequencer messages cannot be removed. However there is a preview feature that allow messages to be removed by storing them in private data collections (which can be purged).
Upgradeability
Upgrades of individual domain entities with minimal downtime not yet implemented.
Semantic versioning
Canton is released under semantic versioning. The sequencer gRPC API is versioned with a major version number.
Domain approved protocol versions
The authentication protocol validates the version compatibility between the sequencer nodes and the connecting node.
Reuse off-the-shelf solutions
The local state of the sequencer node is stored in a relational database (Postgres).
Metrics on communication and processing
Metrics are not yet fully implemented.
Component health monitoring
The sequencer node contains basic health monitoring as an admin command.